LSBU GKB JATIM

Mewujudkan LSBU GAMANA KRIDA BHAKTI JATIM menjadi LSBU terpercaya dan populer

Alamat Kantor

Jl. Gayungsari XI / 3, Surabaya - Indonesia

Whatsapp Kami

Ikuti Kami

Keluhan dan Banding

SYARAT PENGAJUAN BANDING

Syarat Administrasi:
  1. BUJK mengajukan permohonan banding ke LSBU GAMANA KRIDA BHAKTI JATIM paling lambat 14 (empat belas) hari kerja sejak keputusan sertifikasi ditetapkan dan akan didisposisikan kepada Komite Skema dan Banding dengan menggunakan F11 – 03.
  2. Gugatan banding ditujukan kepada:
    Ketua LSBU GAMANA KRIDA BHAKTI JATIM, cc Pengarah LSBU GAMANA KRIDA BHAKTI JATIM.
  3. BUJK mengajukan banding melalui portal sistem perizinan berusaha PUPR.
  4. Penyelesaian banding dijawab paling lambat 3 (tiga) hari kerja setelah dokumen lengkap dengan mengirimkan bukti tagihan banding
  5. Dalam hal banding, BUJK membayar biaya honorarium asesor sesuai peraturan perundang-undangan
  6. Pembayaran harus dilakukan paling lambat 3 (tiga) hari kerja setelah bukti tagihan dikirimkan.
  7. Apabila BUJK tidak melakukan pembayaran, proses banding tidak dilanjutkan.
  8. LSBU harus menunjuk asesor yang berbeda dengan asesor yang melaksanakan proses sertifikasi, untuk melakukan penilaian ulang.
  9. Proses penilaian ulang sertifikasi dilakukan 15 (lima belas) hari kerja
  10. BUJK hanya dapat melakukan 1 (satu) kali banding untuk 1 (satu) permohonan

Syarat Kelengkapan Dokumen Banding :
  • BUJK menyampaikan dengan surat resmi yang berisi nama lengkap pemohon, nama badan usaha, NIB, alamat email, No. whatsapp, dan uraian banding dan ditandatangani oleh PJBU kepada Ketua LSBU GAMANA KRIDA BHAKTI JATIM
  • Menyampaikan materi banding yang berisi :
    1. Keputusan LSBU GAMANA KRIDA BHAKTI JATIM yang di gugat banding;
    2. Uraian kronologis atas anggapan penyimpangan yang dilakukan oleh LSBU GAMANA KRIDA BHAKTI JATIM;
    3. Sebutkan pasal-pasal dalam peraturan, prosedur atau instruksi kerja yang dianggap menyimpang, dalam penerapannya; dan
    4. Bukti fisik yang dapat dipakai untuk mendukung alasan banding;

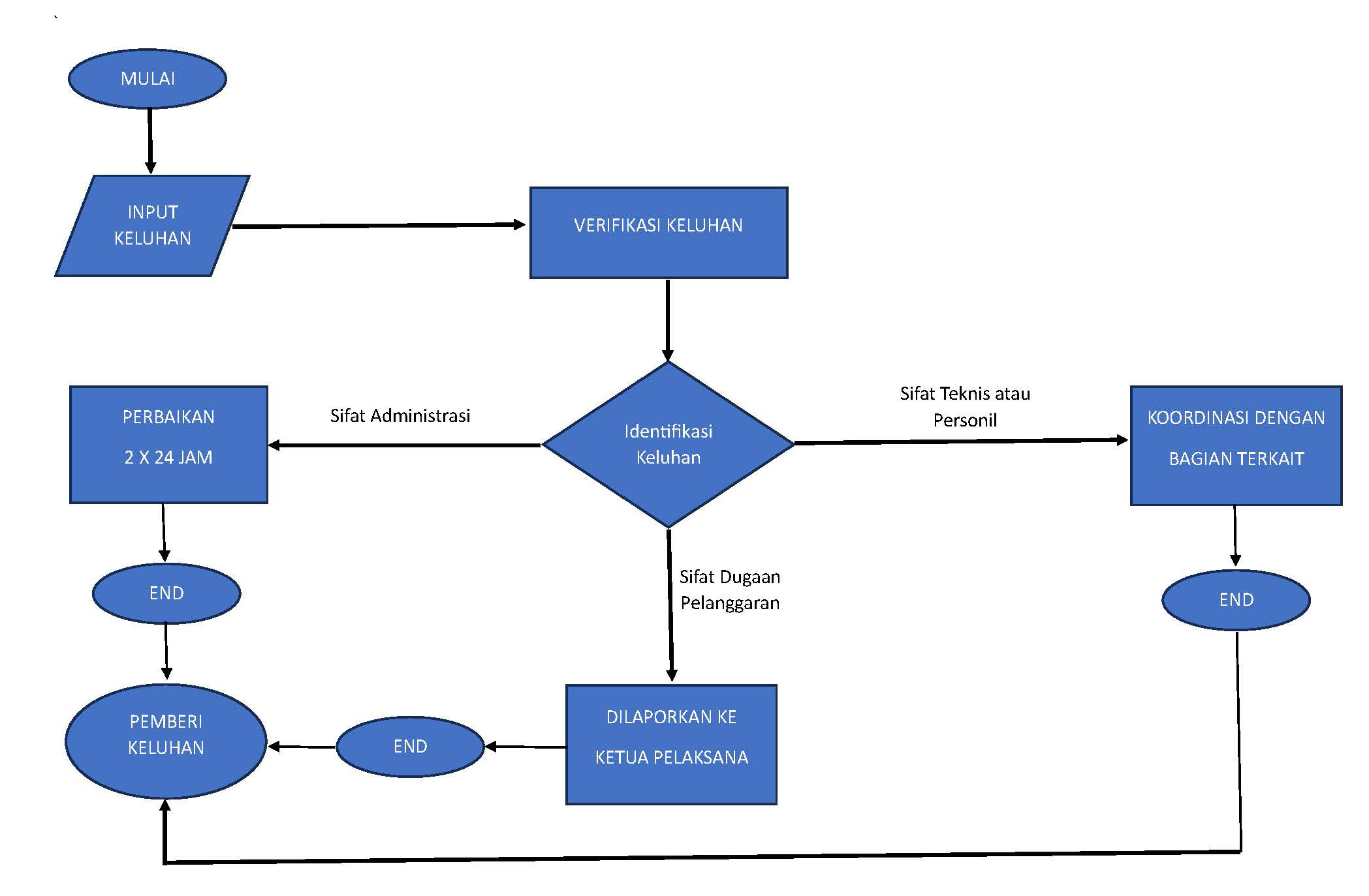
ALUR PROSES KELUHAN


ALUR PROSES BANDING


FORM KELUHAN DAN BANDING

Silahkan isi dan lengkapi informasi keluhan banding anda dibawah ini.

Pilih Kategori:
Nama Lengkap Pemohon:
Nama Badan Usaha:
NIB Sesuai Permohonan SBU:
Alamat Email:
Nomor Handphone (Whatsapp):
Berkas Pendukung:
** Jika mengajukan Banding, Wajib melampirkan berkas pendukung
Uraian Keluhan atau Banding: